工控系统发展历时悠久,近几年来随着现代信息网络技术的加速渗透,行业技术革新显著加快。20世纪80年代以来,工业自动化开始进入快速发展阶段,为适应工件的多品种和小批量生产,工业自动化向集成化、开云 开云体育平台网络化、柔性化方向发展,其中计算机集成制造系统(CIMS)和柔性制造系统(FMS)为该阶段的主要应用成果。工控产品功能及形态多样。工业控制是指通过运用计算机技术、微电子技术、电气手段,综合电子电气、机械、软件等部件,使生产与制造过程更加自动化、精准化,并实现可控性及可视性。工控产品可以分为控制类、运动控制类、驱动类、软件类、反馈元件及过程仪表类、工业元件类、执行机构类七个类别,包括HMI、PLC等近20类产品。

工业自动化行业上游为自动化硬件、软件制造商,目前我国工业自动控制系统装备制造行业仍由外资主导,但国内企业的市场占有率在不断提升,进口替代处于加速阶段。行业中游主要有两类,一为偏向渠道的产品分销商;二为侧重技术应用的系统集成商。行业下游客户可分为OEM型和项目型,OEM型市场主要面向批量生产自动化、智能化制造装备的客户;项目型市场是指工程整体自动化系统的设计和实施。

与国外工业发达国家对比来看,当前我国制造业与其差距主要体现在自动化水平方面,发达国家在大批量生产技术基础上,不断向定制化、智能化、集成化方向发展,采用从生产加工到检测包装的全程自动化控制技术,从而保证了产品的质量,提高了生产效率。因此,我国在工业化建设中,要缩小与国外工业发达国家的差距,则需要在自动化产品和技术方面加大投入,发展工业自动化,从而保证了产品的质量,提高了生产效率。
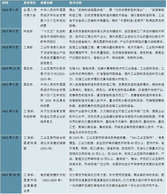
正因如此,我国工业自动化行业受了到国家政府的高度重视和国家产业政策的重点支持。近年来,国家陆续出台了多项政策,鼓励工业自动化控制行业发展与创新。如《工业互联网创新发展行动计划(2021-2023年)》、《关于加快培育发展制造业优质企业的指导意见》等产业政策都为我国工业自动化行业的发展提供了明确、良好的政策环境,为企业也提供了良好的生产经营环境。

我国制造业蓬勃发展,开云 开云体育平台带动了工业自动化技术地广泛应用。此外,人力资本的不断增长,市场对产品品质、制造精度需求的提升,也都带动工业自动化市场规模的日益增长。2012年以来,我国工业自动化市场规模总体呈上升趋势,2021年中国工业自动化市场规模达到2530亿元,同比增长23%。

自动化控制系统包括控制系统、驱动系统、运动系统、反馈系统、执行系统以及其他六大类子系统。其中,反馈系统、控制系统和驱动系统市场份额最大,分别占比23.6%、21.6%、20%。

工业自动化包括工业自动化系统、硬件和软件3部分,工业自动化控制系统主要是由计算机、通信网络和各种传动设备组成,是一种运用仪器仪表、控制理论和计算机技术,根据工业生产要求完成既定操作,从而达到增加产量、降低消耗、提高质量等目的综合性技术。在自动化控制系统中,必须要对所有涉及到生产调节的仪器都进行精准的参数设置,以确保其在生产中能够充分发挥职能作用,确保生产顺利进行。中国工业自动化控制行业发展起步相对较晚,西门子、ABB、霍尼韦尔等全球领先的企业在国内市场上具有更大的竞争优势。国内企业方面,汇川技术、国电南自、信捷电气等生产企业具有一定的优势,同时国内还出现了一大批技术过硬,服务能力较强的系统集成与服务商。

英威腾成立于2002年,专注于工业自动化领域。公司主营业务按行业分类主要分为工业自动化、网络能源、新能源汽车及轨道交通。2021年英威腾实现总营收30.09亿元,同比上升31.63%。其中,工业自动化是最主要的收入来源,占总营收的68.26%。

汇川技术成立于2003年,初期以低压变频器切入工控市场,近二十年来聚焦工业自动化、智能化、数字化领域,通过持续研发创新、多元化布局、组织变革,当前已发展为国内领先的自动化产品及解决方案供应商,业务全面涵盖通用自动化、电梯电气大配套、新能源汽车、工业机器人、轨道交通等领域,2021年上述业务占比分别为50%/28%/17%/2%/3%。

特别声明:以上内容(如有图片或视频亦包括在内)为自媒体平台“网易号”用户上传并发布,本平台仅提供信息存储服务。
24GB+512GB仅售1999元,120倍变焦+曲面屏,扯下友商“遮羞布”
国家移民局:在知名企业等任职工作的外籍管理和专业技术人员,可办理5年以内居留许可
布林肯称中国斥资数十亿美元开展宣传,扭曲全球信息环境,外交部:强烈不满!
西宁警方通报“女子遭多人暴打侮辱”:主要涉案罪嫌疑人已被采取刑事强制措施





